E 3 U 511
2

Kancolle 18 Early Fall E 3 3 Hard Final German Escort Princess Youtube
Http Journals Iucr Org C Issues 1993 10 00 Pa1039 Pa1039 Pdf

Las Vegas Firerescue F3h Toc 4 47am 511 S Tonopah Dr Fire In 1 Sto Boarded Up Bldg Knockdown Crews Checking For Extension Some Units Being Released No Injuries Reported Cause U I

U 511 Kantai Collection Drawn By Nishimi Shin Danbooru
Moravian Book Of Worship 511 The Church S One Foundation Hymnary Org


ねじまき鳥 Yay E 3 Clear And U 511 Get The Suggestion I Made On The Last Event Was Somehow Listened O O Kancolle 艦これ Http T Co Gpwdx8vej6

ねじまき鳥 Yay E 3 Clear And U 511 Get The Suggestion I Made On The Last Event Was Somehow Listened O O Kancolle 艦これ Http T Co Gpwdx8vej6
2

Identifying The Erad Ubiquitin Ligases For Viral And Cellular Targeting Of Mhc Class I Sciencedirect
Http Ftp Co Douglas Or Us Survmaps Corners 2108w Pdf

Ontario Sessional Papers 1904 No 44 94 Ac 5 Be 2 Rt O O

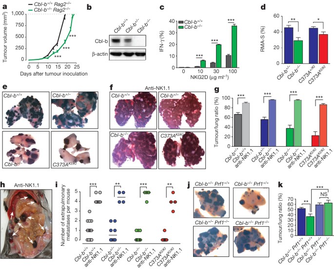
The Ligase Cbl B And Tam Receptors Regulate Cancer Metastasis Via Natural Killer Cells Nature

News Update Four New Ships Kancolle

Kantai Collection Submarines U 511 Gun Cosplay Weapon

Ro 500 Kantai Collection U 511 Kantai Collection Image Zerochan Anime Image Board

Ferrat Jean V 5 La Commune Aimer A Perdre La Raison Amazon Com Music

Shuushuu Search Results

German Submarine U 5 Wikipedia

Die Sta Mme Der Wirbeltiere Evolution Paleontology Vertebrates Reptilia 511 O 3 A Fl

Las Vegas Firerescue F3h Toc 4 47am 511 S Tonopah Dr Fire In 1 Sto Boarded Up Bldg Knockdown Crews Checking For Extension Some Units Being Released No Injuries Reported Cause U I

Shuushuu Search Results

ねじまき鳥 Yay E 3 Clear And U 511 Get The Suggestion I Made On The Last Event Was Somehow Listened O O Kancolle 艦これ Http T Co Gpwdx8vej6
Q Tbn 3aand9gcrgwfbgxxgdgikkclyw Ieevc71wux42pvcg06tfl1wlwcaejxt Usqp Cau

News Update Four New Ships Kancolle

101 Dalmatians Spots Deco Letters Eu Eureka

Mic2250 Datasheet By Microchip Technology Digi Key Electronics
Q Tbn 3aand9gcrgwfbgxxgdgikkclyw Ieevc71wux42pvcg06tfl1wlwcaejxt Usqp Cau

Kantai Collection U 511 Hd Wallpaper Download

Kantai Collection Winter Event 15 Hard Mode Youtube

Apexway Ac14b8k Ac14b18j Ac14b13j Laptop Battery For Acer Aspire 111 112 112m Es1 511 V3 111p Cb3 531 Travelmate B115 Laptop Batteries Aliexpress

St306as 4nd Tk Pn 9y73 511 Fw 3 03 Seagate 0gb Sata 3 5 Hard Drive Walmart Com Walmart Com

Solved 12 15 Points V Devorestat9 3 E 511 Xp My Note Chegg Com

U 511

9 U Pb Age Versus E Hf T For Amphibolite Ttg Gneiss And Granites In Download Scientific Diagram

German Submarine U 505 Wikipedia

Las Vegas Firerescue F3h Toc 4 47am 511 S Tonopah Dr Fire In 1 Sto Boarded Up Bldg Knockdown Crews Checking For Extension Some Units Being Released No Injuries Reported Cause U I
Results Tjaglcs

Flickriver Most Interesting Photos ged With U511
2

1921 Des Moines And Polk County Iowa City Directory S I J

Sanborn Fire Insurance Map From Zelienople Butler County Pennsylvania Library Of Congress

A Novel Fluorescent Reporter System Identifies Laminin 511 521 As Potent Regulators Of Cardiomyocyte Maturation Scientific Reports

U 511 Kantai Collection Drawn By Shimada Fumikane Danbooru

Istarusa D 313se Matx Black 3u Rackmount Compact Industrial Chassis Black Bezel Newegg Com

Pdf Quantitative Attenuation Correction For Pet Ct Using Iterative Reconstruction Of Low Dose Dual Energy Ct

Ashigara And U 511 Kantai Collection And 1 More Drawn By Kamotama Danbooru

3 Methacryloxypropyltrimethoxysilane Supplier Casno 2530 85 0

Pdf Progress In The Thermodynamic Modelling Of The O U Zr Ternary System Semantic Scholar

1956 Topps Baseball 25 Card Starter Set Lot

1kg K E Ink Blue Pms 2757 U Ani 3 Heidelberg Benelux

When 511 Epidemiologists Expect To Fly Hug And Do 18 Other Everyday Activities Again The New York Times

Washington District Of Columbia City Directory C Co C Co G5 O In O S U

Selected Digitized Books Available Online The Connecting File Dcmsiabooks Connectingfile00unse Library Of Congress

Page 3 511 2 High Resolution Stock Photography And Images Alamy

Pdf Genome Wide Identification And Analysis Of U Box Ubiquitin Protein Ligase Gene Family In Banana Semantic Scholar

U 511 Kantai Collection Drawn By Komeshiro Kasu Danbooru
Q Tbn 3aand9gcsbhkosflevpyvi Qwhe42gnfpbfemmhem10lnxy Ol0lslaoga Usqp Cau

Sports Throwback Thursday When Oru Hosted The Ncaa Tournament In 1974 Photo Galleries Tulsaworld Com
Www Ams Org Proc 08 136 02 S0002 9939 07 5 S0002 9939 07 5 Pdf

File Sbl Band 1 Register 1 Jpg Wikimedia Commons
U511 3g Mobile Phone Rf Exposure Info Measurement Report Parktel Fze
2
Q Tbn 3aand9gcsp3qrbu1uvrjt004ew4rx78ffgqjt79j5hdrjzax804bcq Dfk Usqp Cau

Problem And Solution I Ph O

Solved 30 Find The Fourier Transform Of The Signals Gi Chegg Com

Rconspiracy Posts View Sort Hot Posted By Uaxolotl Peyotl 11 Days Ago E 3 511 Vaccines Do Cause Autism According To Pro Vaccine Expert The Sworn Affidavit States That He Told Government Officials About
2

Admiral U 511 And T Head Admiral Kantai Collection Drawn By Tr 6 Danbooru
Catecholamine Transport In Isolated Lung Parenchyma Of Pig Abstract Europe Pmc

Ac14b8k New Laptop Battery For Acer Aspire 111 112 Cb3 111 Cb5 311 Es1 511 Es1 512 E5 771g V3 111 V3 371 Es1 711 Laptop Batteries Aliexpress

Rc 511 High Resolution Stock Photography And Images Alamy

Shuushuu Search Results

Daily Illini Ana B Rodas Lopez
Www Gpo Gov Fdsys Pkg Cfr 11 Title26 Vol7 Pdf Cfr 11 Title26 Vol7 Sec1 511 2 Pdf

Gy 511 Lsm303dlhc Module E Compass 3 Axis Accelerometer 3 Axis Magnetometer Module Sensor Sensors Accelerometers Accelerometer Sensoraccelerometer Module Aliexpress

Gladiolus14 Twitch

Our 18 Predictions Nvc Ep 405

Pin By Kevin Bourke On Kancolle In Kantai Collection Character Fictional Characters

German Submarine U 507 Wikipedia

Post Wildfire Logging Hinders Regeneration And Increases Fire Risk Science
2

German Submarine U 505 Wikipedia

Jigu Ac14b18j Original Laptop Battery For Acer Aspire 111 112 112m Es1 511 Travelmate B116 B115 M B115 Mp Ac14b13j Battery For Acer Aspire Battery For Aceroriginal Laptop Battery Aliexpress
U511 3g Mobile Phone Test Report Stse 15b Parktel Fze

Next Conversation Kancolle Wiki Fandom

Fondos De Pantalla 1500x1050 Px Anime Coleccion Kantai U 511 Kancolle 1500x1050 Wallup Fondos De Pantalla Wallhere
U511 3g Mobile Phone Rf Exposure Info Measurement Report Parktel Fze
Http Dph Georgia Gov Sites Dph Georgia Gov Files Related Files Site Page Envhealthfoodemployeemedicalreferral Pdf

Appropriate Education Polandball

Home Technische Informationsbibliothek Tib

Oops By Spaghettivortex On Deviantart

ねじまき鳥 Yay E 3 Clear And U 511 Get The Suggestion I Made On The Last Event Was Somehow Listened O O Kancolle 艦これ Http T Co Gpwdx8vej6

Numerical Methods Can Use Matlab To Solve All Pa Chegg Com

Amazon Com Civhomy Replacement Battery For Acer Travel Mate B115 M B115 Mp P236 M P276 P276 M P276 Mg P276 Mg 56fu Ac14b8k Kt 0040g 004 Kt0030g 004 3icp5 57 80 Computers Accessories

U 511 Yomi And Kayano Ai Kantai Collection And 2 More Drawn By Kanon Kurogane Knights Danbooru
2

Spring Like Storms And Record High Temps Possible Saturday Whas11 Com
3pcs Gy 511 Lsm303dlhc E Compass 3 Axis Magnetometer And 3 Axis Accelerometer Module Alexnld Com

Nist Srm Order Request System
Http Www Math Ksu Edu Cochrane M511 M511notation Pdf

Solved 1 Point Consider The Following Sets A 00 5 Chegg Com
U511 3g Mobile Phone Rf Exposure Info Measurement Report Parktel Fze

Stgxl6nc60d Datasheet By Stmicroelectronics Digi Key Electronics